
最近,市民孙老伯向“新民帮侬忙”反映,位于浦东新区康沈路年家浜路的公交车站上,公交候车椅的高度“参差不齐”,设计存在严重偏差,让乘客们无法安全落座。
万生优配曾经常年堆放垃圾的小山,如今遍植樱花和绣球,待到春来,花开满山。而不远处的低碳花卉可持续种植基地,则通过对花卉种植废弃物的技术处理,将其转化为种植所需的资源,建立起了产业内部的循环链条,让花卉经济更加绿色、可持续。

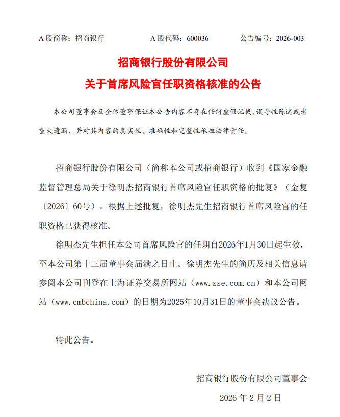
2月2日,招商银行股份有限公司(600036.SH/03968.HK,下称“招商银行”)发布公告称,收到《国家金融监督管理总局关于徐明杰招商银行首席风险官任职资格的批复》。根据上述批复,徐明杰招商银行首席风险官的任职资格已获得核准。徐明杰担任该行首席风险官的任期自2026年1月30日起生效,至该行第十三届董事会届满之日止。

公开资料显示,广禾配资招商银行成立于1987年3月,2002年4月在上海证券交易所主板上市,2006年9月在港交所上市,法定代表人为缪建民,是新中国成立以来第一家由企业创办的银行,拥有商业银行、金融租赁、基金管理、人寿保险、境外投行等金融牌照。
财务数据方面,2025年,招商银行实现营业收入3375.32亿元91快牛股票配资,同比增长0.01%;实现净利润1501.81亿元,同比增长1.21%。截至2025年末,招商银行资产总额为13.07万亿元,同比增长7.56%;负债总额为11.79万亿元,同比增长7.98%;不良贷款率为0.94%,同比下降0.01个百分点;拨备覆盖率为391.79%,同比下降20.19个百分点;贷款拨备率为3.68%,同比下降0.24个百分点。$招商银行(600036)
海量资讯、精准解读,尽在新浪财经APP
优配网官网博星优配米牛配资和兴网配资盛康策略
广禾配资提示:文章来自网络,不代表本站观点。